“中兴”的“中”是什么意思?
本文分享给大家的是:
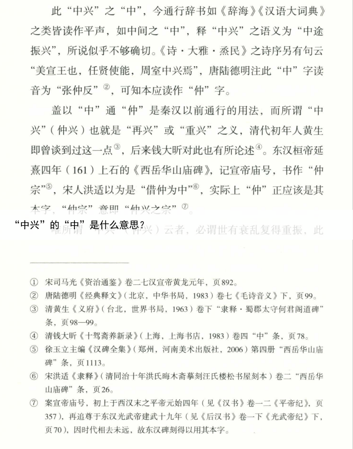
一位朋友在群里问我:“有著名学者说,古书上说的中兴就是仲兴,也就是复兴的意思他说得对吗?”我说:“据我所知,仲没有复的意思”于是他找出那位学者的文章,剪切相关字句给我看,从文章来看,那位学者认为,“中兴”的“中”应该读为“仲”,就是“再”“重”的意思,“中兴”就是“再兴”“复兴”,还说古书上的宣帝庙号“中宗”,《西岳华山碑》写作“仲”,说明“仲”是本字,“中”是借字。
看完这个论证,我还是不赞同,于是也写篇公号文,多解释几句
从语言系统来看 ,“中”和“仲”是同源词,“中”的本义是“中间”,由此可以引申为“排行第二的”古书上大儿子被称为“长子”,第二个儿子则往往称为“中子”比如《史记·秦本纪》:“生子三人:长子宣公,中子成公,少子穆公。
”但除了第二个儿子,那些位于中间次第的儿子,也往往称为“中子”比如《史记·孝文本纪》:“孝文皇帝,高祖中子也”我们知道,汉文帝并不排行老二,在他上面至少还有刘肥和刘盈笼统地说,文帝只是排行中间的儿子《史记·楚元王世家》:“。
赵王刘遂者,其父高祖中子子,名友”刘邦的儿子刘友也称为“中子”,说明“中子”本义还是“中间之子”当然,刘邦是帝王,他有能力生大堆儿子,至于普通人家一夫一妻,大多也就生三个汉代计算人口,默认一家人为五口, 除了父母,当然就是三个孩子。
假使三个都是男孩,那么,中子就相当于次子了大概因为这个原因,“次”也有“中”的意思《庄子·田子方》:“喜怒哀 乐不入于胸次”陆德明《释文》:“次,中也”古书上还有“席次”“途次”,就是指席中、途中再说字形系统,从出土文献来看,“仲”是后起字,不会早于东汉,检于淼的《汉代隶书异体字》,“仲”的最早字形出自史晨碑,都在东汉末期了。
也就是说,整个西汉和东汉前半叶,“仲”字还没有被发明出来(当然,也许将来的出土资料会打破这个论断)古书上写作“仲”的字,楚简中往往写作“中”,比如“仲尼”“仲弓”,楚简都直接写成“中”大家知道,“仲尼”的“仲”一般指他排行老二,说明先秦没有“仲”字,表示“排行老二”或“次”这个意思时,是由“中”的义项来承担的,东汉末期才写作“仲”。
“仲”一般读去声,“中”一般读平声,但这并不意味着“仲”有特别的意思,因为“中”本来有平去两读,表示“排行老二”意思的“中”很可能就读为去声据上所述,“中”和“仲”是同源词,“仲”是“中”的派生词,也可以说是表示“排行第二”意思的“中”的“后起本字”,是由中间义引申为排行第二义的。
但“排行第二”和“再”“重”,是两个概念比如我们说,“那个人考了第二名”,但不能说,“那个人考了再名”“那个人考了重名”我们也不能认为“仲春”是“再春”“复春”,那“季春”算啥呢?因为“中”和“仲”是同源词,而“中”没有重复、再次的意思,“仲”也很难发展出这个意思,至少古书上找不到可靠的辞例来证明。
明末清初黄生讲《何君阁道碑》,谈及其中“建武中元”的纪年,认为“中元”的“中”应该读为“中兴”的“中”,“中元,犹再元也”,还专门标音为”仲“,似乎确实认为“中/仲”有“再”的意思,恐怕是错误的上文中我们提及的那位学者引述了黄生的看法后,还说钱大昕对此也有所论述,我搜检《十驾斋养新录》相关章节,发现。
钱大昕只是认为“中兴”的“中”可以读去声,但也指出,在唐诗中它有平去两读,意思都是一样的,并没有说“中”有“再”的意思,所以,钱大昕不能背这个锅从《经典释文》来看,确实有古人认为“中兴”的“中”应该读去声,但颜师古注《汉书》,“中兴”这个词从来不注反切,而在表示“中伤”意思的时候,他会特别注去声的反切。
可见颜师古并不认为“中兴”的“中”应该读去声,毕竟“中兴”就是指“中间兴盛”,而不是“再中兴”“重中兴”,虽然说两者意思比较接近可是想起汉景帝的纪年有“前元”“中元”“后元”,假如我们把“中元”视为“再次改元”,那“后元”算啥呢?。
此外,古书上也从来没有“仲兴”的写法,这本身就很可疑了因为假如“仲兴”是正规写法,“中兴”是假借写法,不可能正规写法一个都没有,全用假借何况“中兴”这个词产生的时候,汉语中还不存在所谓的“仲”字总结一下,我认为,“中兴”的“中”还是理解为“中间”比较好,它不必读为“仲”,不必读为去声,也没有“再”“复”的意思。
返回搜狐,查看更多


