火绒安全揭露鲁大师等公司云控推广产业链(怎么用火绒删除鲁大师)
今天给各位分享
火绒安全跟鲁大师爆了!昨天,火绒安全公众号发文,直接开炮:“包含成都奇鲁科技有限公司、天津杏仁桉科技有限公司在内的多家软件厂商,正通过云控配置方式构建大规模推广产业链,远程开启推广模块以实现流量变现这些厂商通过云端下达配置指令,动态控制软件的推广行为,不同公司及其产品的推广方式各有差异。
以成都奇鲁科技旗下的鲁大师为例,其推广行为涵盖但不限于:利用浏览器弹窗推广“传奇”类页游、在未获用户明确许可的情况下弹窗安装第三方软件、篡改京东网页链接并插入京粉推广参数以获取佣金、弹出带有渠道标识的百度搜索框、植入具有推广性质且伪装为正常应用的浏览器扩展程序等。
”由于全文很长,内容非常详尽,阿知挑了2个重点跟大家分享一下首先是产业推广网,包括多家不同公司及旗下产品,以及网内公司技术配合与利益输送“数十余家不同时间、不同地区注册的公司通过隐蔽的关联关系相互连接,利用隐藏的结算体系进行利益输送,并通过极其相似的云控模块向用户终端推送各类推广产品。
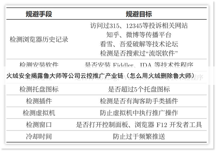
为了逃避监管和技术追踪,这些公司采用了数据加密、代码混淆、动态加载、多层跳转等多种技术对抗手段”其次,是这些家伙的欺软怕硬!火绒扒出来的可太有意思了:北京IP的不推广、访问过12315网站的不推广(怕是刺头惹不起?)、怀疑是技术/安全人员的不推广(怕露馅?)、充会员的不推广(合理)......最让我绷不住的,是看过
周鸿祎微博的不推广,看来是真惹不起呗。接下来看火绒啥时候把这事捅给工信部,做等大烟花[揣手]








