重磅!2025年中国及31省市餐饮配送机器人行业政策汇总及解读(全)“加速餐饮配送机器人应用推广”(送餐机器人发展)
本文分享给大家的是:
转自:前瞻产业研究院行业主要上市公司:九号公司(689009)、亿嘉和(603666)、科沃斯(603486)等本文核心数据:中国餐饮配送机器人行业政策历程;政策汇总;政策解读等1、政策历程图餐饮配送机器人隶属于机器人产业中的细分行业,其政策发展历程主要跟随机器人产业的宏观政策发展。
由于我国早期经济发展主要依赖人口红利,相对廉价的劳动力和低端化的制造水平决定了我国对机器人产业的需求和供给水平有限,因此,我国相关领域的技术研发和市场应用普遍晚于美国、德国、日本、韩国等国家我国首次在国家性的规划纲领中提到“机器人制造”是在2001年的“十五”计划,我国机器人相关政策规划密集出台阶段始于2006年,其中,《国家中长期科学和技术发展规划纲要(2006-2020年)》首次将机器人技术纳入前沿制造业的先进制造技术。
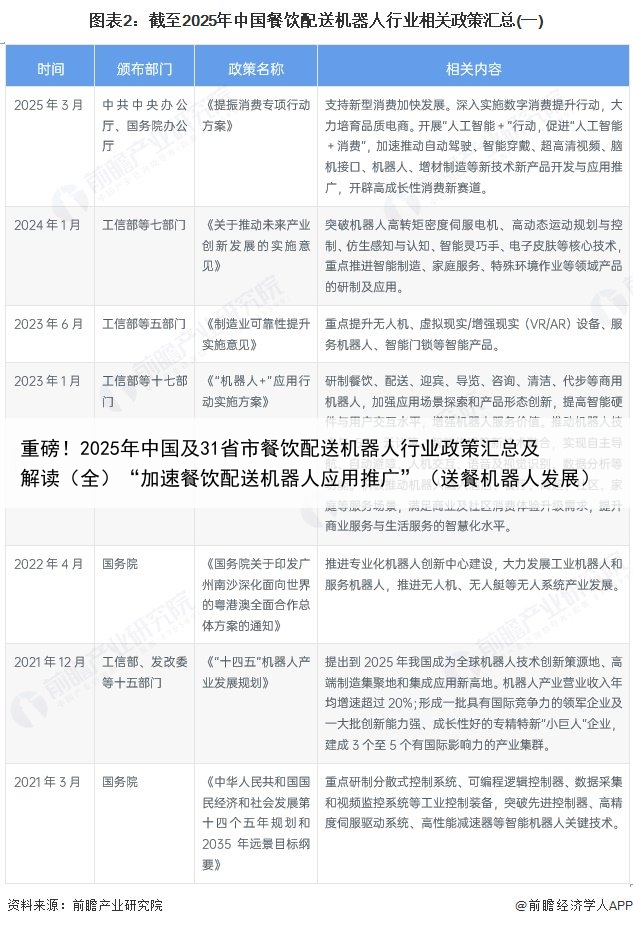
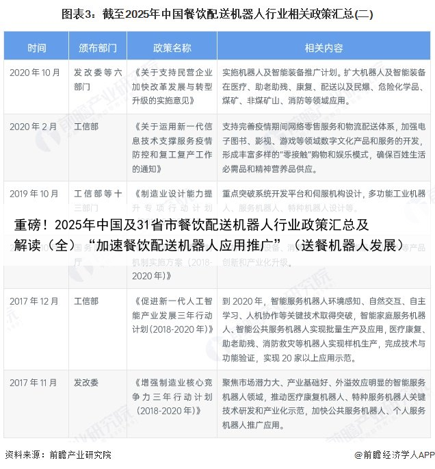
2、国家层面政策汇总及解读——国家层面餐饮配送机器人行业政策汇总近年来,政府采取了一系列政策措施来支持餐饮配送机器人行业的发展,如支持机器人技术的研发和应用、大力发展机器人新兴产业等,相关政策法规及主要内容如下表所示:


——《“机器人+”应用行动实施方案》解读当前,机器人产业蓬勃发展,正极大改变着人类生产和生活方式,为经济社会发展注入强劲动能为加快推进机器人应用拓展,工信部等17部门决定开展“机器人+”应用行动,提出到2025年,制造业机器人密度较2020年实现翻番,服务机器人、特种机器人行业应用深度和广度显著提升,机器人促进经济社会高质量发展的能力明显增强。
——《“十四五”机器人产业发展规划》解读2021年12月28日,工业和信息化部、国家发展和改革委员会等15个部门联合印发《“十四五”机器人产业发展规划》,对“十四五”时期机器人产业发展做出了全面部署和系统谋划,对推动我国餐饮配送机器人产业高质量发展具有重要的指导意义,具体影响分析如下:
3、各省市层面的政策汇总及解读——31省市餐饮配送机器人行业政策汇总近年来,全国各地相继出台机器人及相关产业相关政策,政策围绕推动机器人行业发展等领域展开,汇总如下:


——主要省市餐饮配送机器人行业发展目标解读餐饮配送机器人隶属于服务机器人产业中的细分行业,各省市政策发展重点主要跟随服务机器人产业的宏观政策发展北京市、上海市、广东省、浙江省、江苏省等重点地区在“十四五”时期的发展规划中,对服务机器人重点产品、应用场景、产业体系等方面提出了具体的发展目标及规划:。
更多本行业研究分析详见前瞻产业研究院《中国机器人行业市场前瞻与投资战略规划分析报告》同时前瞻产业研究院还提供产业新赛道研究、投资可行性研究、产业规划、园区规划、产业招商、产业图谱、产业大数据、智慧招商系统、行业地位证明、IPO咨询/募投可研、专精特新小巨人申报、十五五规划等解决方案。
如需转载引用本篇文章内容,请注明资料来源(前瞻产业研究院)更多深度行业分析尽在【前瞻经济学人APP】,还可以与500+经济学家/资深行业研究员交流互动更多企业数据、企业资讯、企业发展情况尽在【企查猫APP】,性价比最高功能最全的企业查询平台。
海量资讯、精准解读,尽在新浪财经APP


